梦幻新区辅助技能攻略(掌握关键技能,征战梦幻新区如鱼得水!)(梦幻辅助技能赚钱排行)
梦幻新区作为一款热门的多人在线游戏,玩家们在游戏中可以选择不同的职业和技能来提升自己的战斗能力。本文将为大家介绍一些有效的辅助技能,帮助玩家更好地在梦幻新区中取得胜利。

文章目录:
1.游戏角色与辅助技能的关系

2.主动辅助技能的优势与应用
3.被动辅助技能的作用与选择
4.群体辅助技能的威力与战术运用

5.辅助技能的培养与提升方法
6.防御性辅助技能的重要性与策略
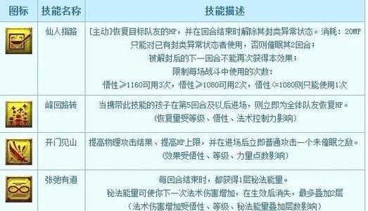
7.治疗性辅助技能的应用与回复效果
8.辅助技能的配合与协作策略
9.移动性辅助技能的灵活运用与战术
10.魔法性辅助技能的力量与法术结合
11.物理性辅助技能的攻击方式与效果
12.辅助技能的冷却时间与连击战术
13.辅助技能的属性要求与职业匹配
14.辅助技能的战斗经验与实践建议
15.辅助技能是梦幻新区战斗的关键
1.游戏角色与辅助技能的关系:解释了游戏角色在梦幻新区中使用辅助技能时的作用和意义。
2.主动辅助技能的优势与应用:介绍了主动辅助技能的优势以及如何在战斗中应用这些技能来提升自己的实力。
3.被动辅助技能的作用与选择:探讨了被动辅助技能在游戏中的作用,并给出了一些建议,帮助玩家选择适合自己的被动辅助技能。
4.群体辅助技能的威力与战术运用:介绍了群体辅助技能的威力,并提供了一些战术运用的建议,帮助玩家在团队战斗中更好地发挥作用。
5.辅助技能的培养与提升方法:指导玩家如何培养和提升自己的辅助技能,使其更加强大。
6.防御性辅助技能的重要性与策略:强调了防御性辅助技能在游戏中的重要性,并给出了一些使用策略。
7.治疗性辅助技能的应用与回复效果:介绍了治疗性辅助技能在游戏中的应用,并讨论了其回复效果。
8.辅助技能的配合与协作策略:探讨了辅助技能的配合和协作策略,以及如何与其他玩家更好地合作。
9.移动性辅助技能的灵活运用与战术:介绍了移动性辅助技能在游戏中的灵活运用和战术,帮助玩家更好地掌握这些技能。
10.魔法性辅助技能的力量与法术结合:探讨了魔法性辅助技能的力量以及如何将其与其他法术结合使用。
11.物理性辅助技能的攻击方式与效果:介绍了物理性辅助技能的攻击方式和效果,并提供了一些使用建议。
12.辅助技能的冷却时间与连击战术:讨论了辅助技能的冷却时间对连击战术的影响,并给出了一些建议。
13.辅助技能的属性要求与职业匹配:指导玩家根据自己的职业选择合适的辅助技能,并了解相应的属性要求。
14.辅助技能的战斗经验与实践建议:分享了一些战斗经验和实践建议,帮助玩家更好地运用辅助技能。
15.了梦幻新区辅助技能攻略的重要性和关键点,并鼓励玩家们在游戏中不断探索和实践,提升自己的战斗能力。








